Q. In the circuit shown below, all OPAMPS are ideal. The current ๐ผ = 0 A when the resistance ๐ =________________๐ฮฉ.

Ans: 9 – 9.1
Sol:

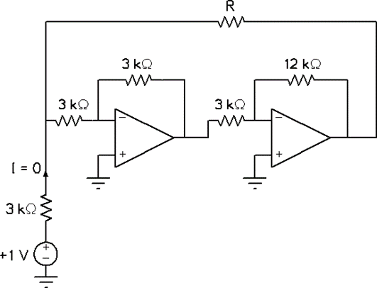
Q. In the circuit shown below, all OPAMPS are ideal. The current ๐ผ = 0 A when the resistance ๐ =________________๐ฮฉ.

Ans: 9 – 9.1
Sol:
